-

[技术前沿]面向射频集成电路的负电容和负电感元件
负电容和负电感是一类特殊的电路元件,具有与传统正电容和正电感元件截然不同的阻抗特性,可使电路的阻抗匹配带宽突破传统的共轭匹配极限,实现宽带阻抗匹配。将其应用于射频集成电路,可显著提高系统性能。现有的负电容和负电感元件是通过多阶晶体管的有源电路实现的,但同时也存在一些问题,比如:引入了晶体管的直流功耗;限制了射频集成电路的高频性能;在有源电路中,晶体管的偏置电路还会增加电路设计的复杂度。这为射频电路系统的进一步集成带来了挑战。 -

PA视讯科技微波小课堂_天线分集技术
在移动无线电环境中信号衰落会产生严重问题。随着移动台的移动,瑞利衰落随信号瞬时值快速变动,而对数正态衰落随信号平均值(中值)变动。这两者是构成移动通信接收信号不稳定的主要因素,它使接收信号大大地恶化了。虽然通过增加发信功率、天线尺寸和高度等方法能取得改善,但采用这些方法在移动通信中比较昂贵,有时也显得不切实际;而采用分集方法即在若干个支路上接收相互间相关性很小的载有同一消息的信号,然后通过合并技术再将各个支路信号合并输出,那么便可在接收终端上大大降低深衰落的概率。通常在接收站址使用分集技术,因为接收设备是无源设备,所以不会产生任何干扰。分集的形式可分为两类,一是显分集,二是隐分集。下面仅讨论显分集,它又可以分为基站显分集与一般显分集两类。 -

PA视讯科技微波小课堂_为什么要阻抗匹配?
在电学中,常把对电路中电流所起的阻碍作用叫做阻抗。阻抗单位为欧姆,常用Z表示,是一个复数Z= R+i( ωL–1/(ωC)),具体说来阻抗可分为两个部分,电阻(实部)和电抗(虚部)。其中电抗又包括容抗和感抗,由电容引起的电流阻碍称为容抗,由电感引起的电流阻碍称为感抗。 -

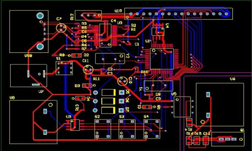
关于PCB元器件布局和布线的10条规则
元器件布局的10条规则遵照“先大后小,先难后易”的布置原则,即重要的单元电路、核心元器件应当优先布局。布线1 布线优先次序,2 四种具体走线方式,3 布线常用规则 布局中应参考原理框图,根据单板的主信号流向规律安排主要元器件。 -

[技术前沿]用加密数据进行计算的芯片即将问世
不要相信任何人。这可不是惊悚片里的台词,它正在成为计算机安全的目标,实现这一目标的技术也已经出现。它被称为全同态加密(FHE),允许软件对加密数据进行计算,而无需解密数据。在该技术的帮助下,很多行业都将迎来更多可能性:医学研究和患者护理方面实现巨大飞跃,而不会暴露患者数据;反洗钱工具更为有效,而不让监管机构看到任何人的银行账户信息;自动驾驶汽车可相互学习,而不会泄露司机信息;分析你的业务,而不会窥探你客户的生意;等等。




关注微博
关注微信
关注公众号
关注抖音号