-

PA视讯科技微波小课堂_深入解读RF信号链
我们都知道,RF表示射频,此术语的通用定义规定了特定的频率范围:MHz至GHz电磁频谱。但是,如果我们仔细查看其定义并进行比较,就会发现,它们只是对RF频谱的实际边界的定义不同。鉴于我们可能经常在与特定频率无关的其他环境中广泛使用该术语,所以,此术语变得更加令人费解。那么,RF是什么? -

PA视讯科技微波小课堂_什么是半中频干扰
超外差接收机设计中,中频选择影响动态范围,互调抗扰度反映接收机抗干扰能力,而半中频干扰与混频器杂散相关,需通过滤波器规划和混频器选择来抑制。 -

PA视讯科技微波小课堂_基站作为5G投资的重要组成, 一座5G基站到底值多少钱?
国内2020-2025年5G网络总投资额达0.9-1.5万亿元,主要用于基站建设。一个完整的5G基站成本约45万,是4G基站的4倍,不含后期维护费用。国家电网加入增加建设资本。 -

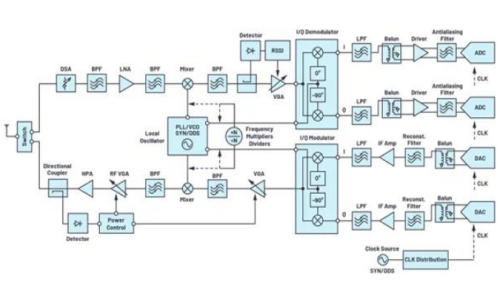
PA视讯科技微波小课堂_数字相位调制的BPSK、QPSK、DQPSK
数字相位调制包括BPSK和QPSK等,BPSK使用相位变化表示数字数据,QPSK可提升数据速率但复杂度更高。变种方案如偏移QPSK、π/4-QPSK和MSK可缓解高斜率影响,差分QPSK解决相位不同步问题。 -

[技术前沿]Wi-FiHaLow技术,覆盖范围广达3公里
澳大利亚公司MorseMicro开发的Wi-FiHaLow技术,覆盖范围广达3公里,适用于物联网应用。该技术虽在物联网连接领域有优势,但面临低采用率和竞争压力。




关注微博
关注微信
关注公众号
关注抖音号