PA视讯科技微波小课堂_矢量网络分析仪基本结构和原理
PA视讯科技微波小课堂_矢量网络分析仪基本结构和原理
矢量网络分析仪简称矢网或网分,网络是指信号传输通道,主要功能是分析射频微波信号传输通道频域特性S参数(散射参数),包括信号的传输和反射所有特性,常用测试参数有:插入损耗、回波损耗、增益、驻波、相位、时延、阻抗等。
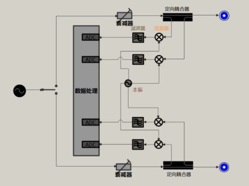
双端口矢量网络分析仪基本结构原理

定向耦合器是网络分析仪内部连接端口的第一个射频部件,将通过端口的前向信号,耦合输出给参考接收机a通道,将进入端口的反向信号,耦合输出给测量接收机b通道。
接收机是由混频器、本振、滤波器及ADC和数字处理构成,混频滤波后的中频信号进行矢量I/Q分解,获得波量a、b的幅度和相位值。各个b/a波量之间的比值,得到S参数值。各个接收机通道是相参的,使用同一个本振且同步测试。
信号源提供端口输出信号,衰减器选件应用在较高增益的放大器测量。
矢网的校准,是准确测量前的必要准备工作,校准方法和步骤是矢网标准功能之一,按步骤连接一系列校准件(已知精确S参数的器件),使测试接口的幅相校准调零。
矢量网络分析仪测试项目
1.波量
波量描述电磁波的传输量值和方向。
波量是矢量,含幅度和相位,可表示为A∠Φ,或者复数x+jy。
波量幅度单位是√W,归一化电压。
波量a:参考接收机测量值,功率为a²。
波量b:测量接收机测量值,功率为b²。
2.S参数
S11=b1/a1
S21=b2/a1
S12=b1/a2
S22=b2/a2
3.反射系数
描述入射波与反射波的比值,反射系数表征被测端口的阻抗匹配程度,端口越接近匹配特性阻抗,反射波量越小,反射系数越小。
![]()
4.回波损耗
反射系数幅值表示为对数dB

5.驻波比
反射系数的另一种表述方式,驻波比也表征被测端口的阻抗匹配程度。
在入射波和反射波相位相同的地方,电压振幅相加为最大电压振幅Vmax ,形成波腹;在入射波和反射波相位相反的地方电压振幅相减为最小电压振幅Vmin ,形成波谷。驻波比是驻波波腹处的电压幅值Vmax与波谷处的电压幅值Vmin之比。
![]()
6.传输系数
描述被测件DUT输出波量与入射波的比值,表征DUT对信号的衰减或放大的倍数。

7.插入损耗
增益
传输系数幅值表示为对数dB

8.复阻抗
网络分析仪通过反射系数获得DUT的端口阻抗。

9.相位
S参数的角度
![]()
10.群时延
群时延是表征电磁波色散现象的物理量,表示各个频率的信号通过DUT的时间,通过S参数的相邻频点相位差与频率差之比计算得来。

以上是由PA视讯科技小编为您提供的本课堂有所内容,希望对您有所帮助,感谢您的来访。










关注微博
关注微信
关注公众号
关注抖音号