[时代背景]北斗GPS产业链全景分析
01 北斗诞生的背景与历程
北斗产业是指基于北斗全球卫星导航系统的产业。北斗全球卫星导航系统是我国自主建设运行的全球卫星导航系统,是为全球用户提供定位、导航和授时服务的国家重要空间基础设施。
发展北斗产业,做好北斗创新应用和产业融合发展,为经济建设提供自主可控、稳定可靠的时空基准,对保障国家经济社会发展安全、提高社会生产效率、改善人民生活质量、提升国家核心竞争力具有重要的现实意义和长远的战略意义。
1994年,启动北斗一号系统工程建设;2000年,发射2颗地球静止轨道卫星,建成系统并投入使用,采用有源定位体制,为中国用户提供定位、授时、广域差分和短报文通信服务;2003年发射第3颗地球静止轨道卫星,进一步增强系统性能。
2004年,启动北斗二号系统工程建设;2012年年底,完成14颗卫星(5颗地球静止轨道卫星、5颗倾斜地球同步轨道卫星和4颗中圆地球轨道卫星)发射组网。北斗二号系统在兼容北斗一号系统技术体制基础上,增加无源定位体制,为亚太地区用户提供定位、测速、授时和短报文通信服务。
2009年,启动北斗三号系统建设;2018年年底,完成19颗卫星发射组网,完成基本系统建设,向全球提供服务。北斗三号卫星导航系统已于2020年7月31日建成正式开通,提前半年完成组网。
北斗是我国自主研发的卫星导航系统,主要用于定位、导航与授时。目前在军事、民用、科技等方面已经形成庞大产业链。与美国的GPS、俄罗斯格洛纳斯、欧盟的伽利略一起构成了全球四大导航卫星系统。回顾北斗卫星导航系统的发展历程,其经历了北斗一号系统、北斗二号系统和北斗三号系统三个阶段。随着2020年第55颗北斗卫星升空及北三正式完成组网,北斗系统建设已基本完成。

02 北斗涉及的法律法规
2.1、国家各部位政策支持
“十四五”开局以来,国家各部委发布的北斗相关规划和政策措施超过80项,大力推动北斗在能源、通信、金融、民航、铁路、水运、卫生与健康等重点行业的广泛应用和深度融合,促进北斗在大众领域的应用拓展,推动北斗应用服务的规模化、市场化发展。

2.2 各省相关政策支持
全国各省市地方政府相继出台了支持北斗产业发展的相关文件,加快北斗领域技术创新、鼓励北斗技术推广应用、培育壮大卫星导航市场主体、推进产业集群化发展。

03 我国北斗卫星发展的现状
北斗卫星导航系统所涉及的基础设施主要由空间段、地面段和用户段三大部分组成。
其中,空间段设施涵盖了卫星设计、研制以及发射等相关环节;地面段的主要功能为追踪及控制北斗导航卫星,其中包括主控站、注入站、监测站以及地基增强系统建设等基础设施;用户段包括卫星导航的相关产业链环节和具体应用等。
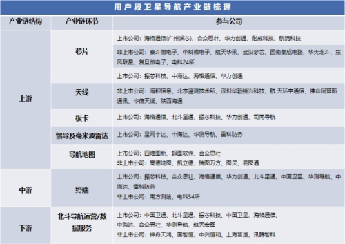
用户段在北斗导航产业中占据主导地位,可以进一步分为上游、中游和下游。上游包括芯片、板卡、模块和天线等组件。中游是产业发展的重点,主要覆盖车载终端、系统集成、国防安全终端、GNSS接收机、GIS数据采集器、移动终端等领域。下游是运营服务领域,主要面向特殊市场、行业市场和消费市场等,涉及数据采集、监测、监控、指挥调度等各个方面。

经过多年发展,北斗产业链供应链安全水平逐步提升,北斗芯片、模块等系列关键技术持续取得突破,宇航级存储器、星载处理器、大功率微波开关、行波管放大器、固态放大器等器部件已实现国产化研制,北斗系统核心器部件100%自主可控,软件、算法等完全自主研制。
2022年我国北斗产业总体产值达到5007亿元人民币,同比增长6.76%。其中,包括与卫星导航技术研发和应用直接相关的芯片、器件、算法、软件、导航数据、终端设备、基础设施等在内的产业核心产值同比增长5.05%,达到1527亿元人民币,在总体产值中占比为30.50%;由卫星导航应用和服务所衍生带动形成的关联产值同比增长7.54%,达到3480亿元人民币,在总体产值中占比达到69.50%。

04 我国北斗“三段”分析及行业相关介绍
4.1 空间段
空间段涵盖卫星设计、研制及发射。我国400多家单位、30余万科技人员集智攻关,攻克星间链路、高精度原子钟等160余项关键核心技术,突破500余种器部件国产化研制,实现100%国产化。
北斗空间段由航天科技集团下属院所主抓。北斗卫星导航系统的卫星与运载火箭,分别由中国航天科技集团有限公司所属的中国空间技术研究院(五院)和中国运载火箭技术研究院(一院)抓总研制生产,卫星均采用长征系列运载火箭发射。
4.2 地面段
地面段是北斗系统空间段的有力支撑,地面段组成部分包括:主控站、注入站、监控站和地基增强系统。
由中国兵器工业集团和阿里巴巴集团共同打造的千寻位置网络有限公司负责国家北斗地基增强系统“全国一张网”的建设,六分科技(六分科技由中国电信、腾讯等公司合作建立)和中国移动也已经加入布局,提供高精度时空服务。
但由于中兵集团与阿里巴巴合作的基站存在产权问题及资质问题,现在暂时无法大规模向外提供原始数据。网络设备方面,中电科54所、39所、20所和中国卫星等都参与了地面设施的建设。
4.3 用户段

上游:芯片
用户段上游核心器件是驱动北斗系统的元功能模块,也是整个产业发展的基础,是终端集成、系统集成等环节的重要支撑。
上游基础元器件主要是指包括射频芯片、基带芯片、板卡、天线和手机集成芯片等基础元器件,其中射频芯片和基带芯片都是集成在板卡上。
目前北斗导航芯片在设计、制造等关键环节已基本自主可控,国产北斗导航型芯片模块出货量也达到上亿。
中国目前在北斗芯片领域实现了较大突破,国产元器件的技术突破将直接带动整个北斗卫星导航产业的发展。在高精度芯片领域,海格通信、北斗星通、华大北斗等功能除了继续国产化进程以外,也依据北斗三号信号ICD文件研发并对出基于北斗三号的射频及基带芯片。芯片领域国产替代趋势明显。
上游:板卡
板卡是由导航芯片、外围电路和嵌入式控制软件等制成带输入输出接口的板级产品。国内主流北斗相关企业均已经实现芯片和板卡的自主生产。目前能生产高精度测量型板卡的上市公司有华力创通、北斗星通、中海达、华测导航等。导航型板卡多为整机厂商自主开发,包括北斗星通、华力创通、合众思壮、华测导航、航天电子等。
上游:天线
北斗天线用于接收北斗卫星信号,目前国内对于天线的技术掌握比较成熟,北斗天线市场中90%为国产产品。天线绝大部分市场份额被北斗星通子公司华信天线垄断。
中游:终端设备
高精度和国产化是北斗导航产业发展的核心需求。早期高精度接收机主要被天宝、拓普康、徕卡等国际知名厂商把持,2000年前后部分国内企业开始涉足卫星导航测绘仪器的研发和生产。当前形成南方测绘、中海达、华测导航、合众思壮四家为主的市场格局。
车载导航、定位系统、高级辅助驾驶系统等预计未来将贡献最大规模的GNSS终端收入。该领域主要玩家有德赛西威、华阳集团、路畅科技和凯立德等。
从国防安全终端来看,军用领域的卫星导航系统要求自主可控且高水准,该环节格局稳定、门槛高、且军改有望拉动需求增长。主要参与者有中电科54所、海格通信、华力创通、振芯科技等。
下游:运营服务
北斗系统集成及运营服务通过提供卫星定位系统平台作为北斗地面段和空间段的接口,有针对性地集成各种软硬件平台,服务于终端用户并收取服务费形成收入的模式。
随着北斗产业链的全面升级,产业链的结构显得更加成熟,在当前北斗空间段已经完成建设,卫星应用开始向民用领域快速拓展,北斗应用产业将有望在十四五期间呈现高景气度发展。
伴随着中游终端产品环节竞争激烈,下游运营服务准入门槛相比较低,促使终端提供商向运营服务商转变,推动下游产业链快速发展。但服务商运营资质及地面建立基站的资质与产权问题始终是国家的严格管控的重要关口。
企业可以选择自己建立基站供自己使用,但由于资质获得较为艰难,故其基站数据无法对外销售。大量央企、国企业由于考虑到自身对于精准定位服务的需要,早期都选择自己建站,但自己建站维护费用高、使用率较低,受成本、体制等问题的影响普遍选择从外部有资质企业购入基础原始数据后自行使用分析,从而放弃自己建立基站。
北斗系统明明早已全球开放,为何我国还在用GPS?
北斗系统已经全球开放,但为啥我们还在用美国GPS?看完这三个原因,你就明白了!

今天我要给大家分享一个很有意思的话题,那就是北斗系统和GPS的区别和联系。相信大家都知道,北斗系统是我们中国自主研发的卫星导航系统,而GPS是美国的卫星导航系统。那么问题来了,既然我们有了自己的北斗系统,为啥我们还在用美国GPS呢?这不是很奇怪吗?
其实,这个问题并不简单,要想搞清楚背后的原因,我们得从头说起。大家还记得以前没有卫星导航的时候吗?那时候出门旅行或者办事都得靠地图和问路,多麻烦啊!但是自从有了卫星导航,我们就可以随时随地知道自己在哪儿,想去哪儿就去哪儿,多方便啊!

而现在全球最有名的卫星导航系统有四个:美国的GPS、俄罗斯的格洛纳斯、欧洲的伽利略和中国的北斗。其中最早出现的就是美国的GPS,它已经运行了几十年,覆盖了全球几乎所有地区,而且精度也很高。所以很多国家和地区都在用它来定位导航,包括我们中国。
但是,在1993年发生了一件事情,让我们中国决定要有自己的卫星导航系统。那年,我们有一艘货船在海上行驶,突然被美国人说有违禁品,要求登船检查。我们拒绝了他们的要求,结果他们就把GPS关掉了!我们的货船就像失明一样,在海上迷失了方向。这件事情让我们深刻认识到了依赖别人的危险性,也激发了我们自主创新的决心。
从那以后,我们就开始研发自己的北斗系统。经过多年的努力和不断的完善,北斗系统已经成为了世界上最先进的卫星导航系统之一。它不仅可以提供定位导航服务,还可以提供时间服务、短报文服务、国际搜救服务等多种功能。而且从2019年开始,北斗系统已经向全球开放了!这是我们中国人自豪的成就!

那么既然北斗系统已经这么厉害了,为啥我们还在用美国GPS呢?其实这里面有三个原因:
第一个原因是应用范围的问题。北斗系统虽然已经全球开放了,但它主要还是针对商业领域和社会公共领域,比如运输业、汽车导航、气象监测、国际搜救等。而在消费级市场,比如手机、手表、平板等,北斗系统还没有完全普及,很多设备还是默认使用GPS。所以在一些领域,我们还是在用GPS。
第二个原因是时间问题。北斗系统虽然已经赶上了美国GPS,在技术上甚至超过了它,但是它起步太晚了,比美国GPS晚了20年。这就导致了我们在市场上没有先发优势,很多用户已经习惯了使用GPS,而且GPS也有一定的品牌效应和口碑积累。所以要想让北斗系统完全替代GPS,还需要一定的时间和推广。

第三个原因是系统完善的问题。北斗系统虽然已经全球开放了,但它还在不断的升级和完善中。比如说,北斗系统目前发射了54颗卫星,而美国GPS发射了60多颗卫星。这就意味着美国GPS的信号覆盖更广,更稳定。而且美国GPS也在不断的更新和改进,和北斗系统进行竞争。所以我们还不能掉以轻心,要继续加强自己的系统建设。
总之,北斗系统已经是全球四大卫星导航系统之一了,而且在很多方面已经超越了美国GPS。但是由于应用范围、时间和系统完善等原因,我们还在用美国GPS。不过我相信,在不久的将来,北斗系统一定能够完全取代美国GPS,成为全球最大的卫星导航系统!这也是我们中国人的骄傲和自信!










关注微博
关注微信
关注公众号
关注抖音号